写好一个品牌的超级广告语(品牌Slogan),是品牌建设中的核心任务之一。一个好的Slogan能够简洁、有力地传达品牌的核心价值,深入人心,并有效区分竞争对手。以下是如何写好品牌Slogan的步骤和关键要素:
"一、 准备阶段:深入理解品牌"
在动笔之前,必须对品牌有透彻的理解:
1. "品牌定位 (Brand Positioning):" 你的品牌是什么?为谁服务?在市场中处于什么位置?与竞争对手有何不同?
2. "核心价值 (Core Values):" 品牌最根本的信念和原则是什么?品牌代表什么精神?
3. "目标受众 (Target Audience):" 你的客户是谁?他们的需求、痛点、渴望、语言习惯是什么?
4. "品牌个性 (Brand Personality):" 品牌应该给人什么样的感觉?是专业严谨、亲切友好、创新前卫、经典可靠,还是有趣活泼?
5. "产品/服务特性 (Product/Service Features & Benefits):" 你的产品/服务有什么独特之处?它能为客户带来什么核心利益(而不仅仅是功能)?
6. "品牌愿景 (Brand Vision):" 品牌的长远目标和梦想是什么?
"二、 创意阶段:构思与筛选"
这一阶段是Slogan诞生的关键:
1. "明确核心信息:" 从对品牌的理解中提炼出最想传达的1-
相关内容:
如何写好品牌的超级广告语—品牌slogan?

如何写好品牌的超级广告语—品牌slogan?
品牌广告语,它的作用就是以最简短的文字吧品牌的特性及优点表达出来,是一种较长时间内反复使用的特定商业用语。相当于品牌公开的座右铭。是链接品牌与消费者核心信息之一,是品牌理念的浓缩表达。
独特的slogan能帮品牌战令用户心智,在用户接触到你的瞬间(1-2秒)对你产生高度的认同。
那么,如何写好你的品牌slogan呢?
我有一些策略方法,与你分享:
一、超级广告语的四个基本原理slogan的基本原则:说人话,易记,押韵,出现品牌名称,易传播,促销售。

如何写好品牌的超级广告语—品牌slogan?
二、出彩广告语的底层逻辑
如何写好品牌的超级广告语—品牌slogan?
广告语的底层逻辑是操纵表述、形成看法,继而影响消费者的购买行动。它的背后是一整套营销战略,营销战略的背后是品牌战略,品牌战略的背后是企业战略。
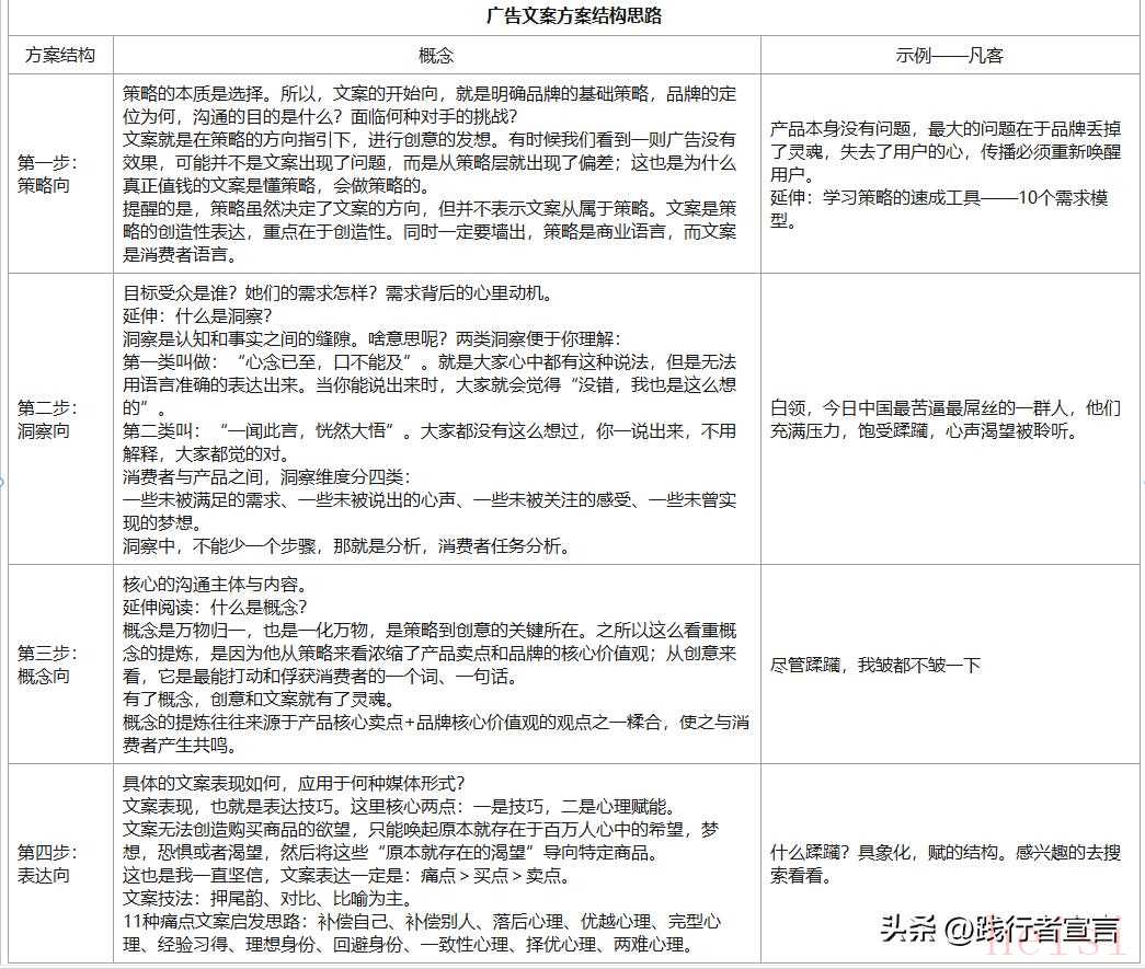
三、广告语写作思路
如何写好品牌的超级广告语—品牌slogan?
四、广告语策略方法论
如何写好品牌的超级广告语—品牌slogan?

如何写好品牌的超级广告语—品牌slogan?
五、广告语在语言钉体系中的“位置”
如何写好品牌的超级广告语—品牌slogan?
只有时刻围绕企业核心价值,灵活运用各类要素,将战略,品牌,营销,产品,一线贯穿,所有的事全聚焦于一处,才能融汇成一句让消费者广而传诵的经典广告语。是的,一定要承接战略,结合品牌,营销,产品来思考你的语言体系,这样才能一以贯之。
结语:本篇内容还是广告语的策略方法论,这是核心。同时,创作广告语的思路结构,是框架,是你输出好的广告语的框架。最后要提醒的是,战略、品牌、营销、产品的结合,来进一步验证,最后多读几遍,你就知道它是否是你想要的。
以上是本篇内容,如果觉得不错,欢迎打赏收藏,谢谢观看。更多精彩期待你的关注,我们明天见!